Business law deals with the creation of new businesses and the issues that arise as existing.
Loading...
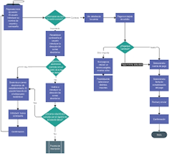
Registro Actividades en el Desarrollo Web para Solicitudes de Propiedad Intelectual
Oficina para legalizar documentos de Propiedad Intelectual
Business law deals with the creation of new businesses and the issues that arise as existing.
Family law attorneys help their clients file for separation or divorce, alimony or child custody.
Civil litigation is the process in which civil matters are resolved in a court of law.
in Their Fields
If you or your business is facing a legal challenge, contact us today to arrange a free initial consultation with an attorney.
Read more